墨缘斋文化官网 / 2018-04-26
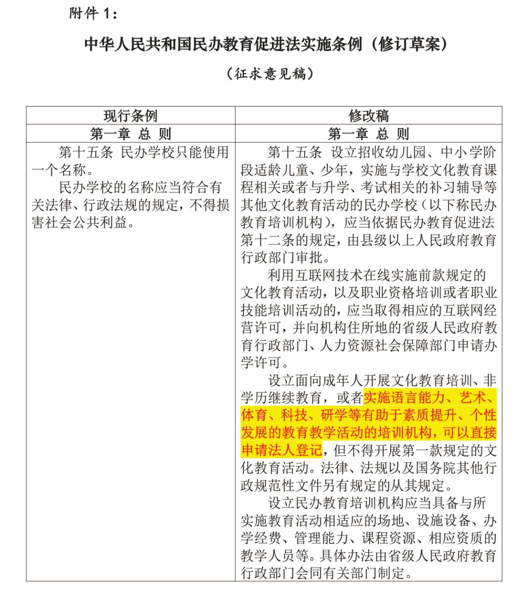
4月20日 教育部官网发布 关于《中华人民共和国 民办教育促进法实施条例 (修订草案)(征求意见稿)》 面向社会公开征求意见 其中 关于设立民办学校 审批权限的第十五条: 设立面向成年人开展 文化教育培训、非学历继续教育 或者实施语言能力 艺术、体育、科技、研学等 有助于素质提升 个性发展的 教育教学活动的培训机构 可以直接申请法人登记 但不得开展第一款规定的文化教育活动 4月21日 全国学校美育工作会议 暨第三批学校美育改革发展备忘录 签署仪式在上海举行 教育部部长陈宝生出席会议并讲话 他强调 “将美育课程与实践 纳入高校人才培养方案 不断完善学校美育评价体系 加快美育课程改革 建设一批高质量的高校美育精品课程 ......” 随着一系列文件的发布 国家对于发展民办艺术教育 的态度与决心也渐渐明朗 可以说 艺术教育培训 乃至书法教育的春天 已经来了
关于我们| 联系我们| 商家入驻| 帮助中心| 留言板| ICP备案证书号:京ICP备17028324号-1
© 2005-2025 墨缘斋文化官网 版权所有,并保留所有权利。
墨缘斋(北京)国际文化交流发展有限公司
地址:北京市丰台区新发地潘家庙56号
经营性许可证编号: 京B2-20180603 艺术品经营单位备案编号 :京丰艺(2018)0085



